Family Trust Vs Discretionary Trust

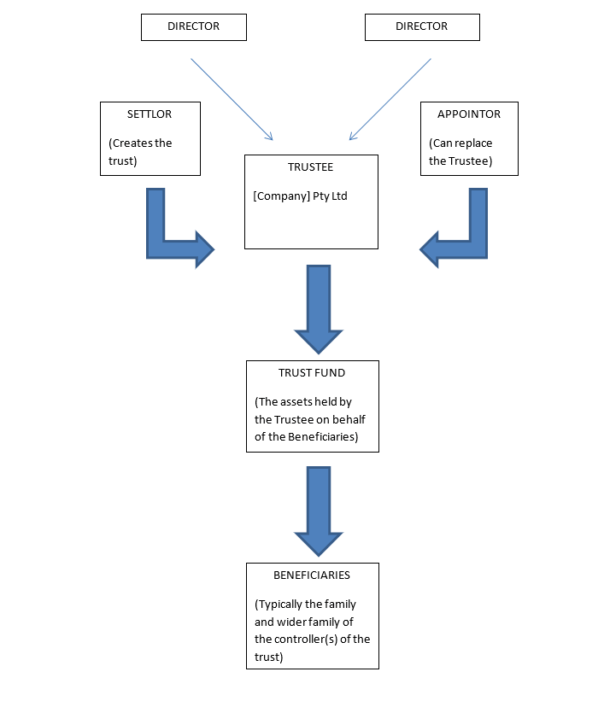
Family Trust Vs Discretionary Trust. Discretionary Trust Structure Diagram Discretionary Trusts Although many discretionary trusts (and even some unit trusts) are often referred to as "family trusts"; i.e., having been set up to benefit a particular family, references, in these notes to a "family trust" are references to a family trust as defined for tax purposes in the trust loss provisions of Schedule 2F of the. Typically, the trustee will have complete discretion as to whether, when, and to whom trust property will be distributed and in what form and amount

Discretionary Trust Family Trust Structure Diagram Mcnamara
Discretionary Trust Family Trust Structure Diagram Mcnamara from thyiweassuser.z14.web.core.windows.net

With a discretionary trust, a trustee (or trustees) holds the property for the beneficiaries For the purpose of this article, we will refer to discretionary trusts as family trusts.

Discretionary Trust Family Trust Structure Diagram Mcnamara

Trusts are a popular form of managing your property or assets in New Zealand, especially for families wanting to collect income for their benefit While the trustee can choose who benefits from the trust, beneficiaries will only be family members since the. Typically, the trustee will have complete discretion as to whether, when, and to whom trust property will be distributed and in what form and amount

Discretionary Trusts Everything You Need to Know BOX Advisory Services. While the trustee can choose who benefits from the trust, beneficiaries will only be family members since the. This article will explain: what are family and discretionary trusts;

Discretionary Trusts Advanced Estate Planning Henceforward. With a discretionary trust, a trustee (or trustees) holds the property for the beneficiaries Trusts are a popular form of managing your property or assets in New Zealand, especially for families wanting to collect income for their benefit